web counter Among Us Concept Map

Among Us Concept Map

Among us concept map. Among Us Game lately has been an extremly by famous games, perhaps it is because its very addictive game to play. Become an impostor is the dream by player in Among us concept map game. Because you can toy others and It is funny to see friends fighting among others to vote for the impostor, and sometimes they start of to acuse which player Is the real Impostor Among Us Concept Map.

15 Creative Mind Map Examples For Students Focus

15 Creative Mind Map Examples For Students Focus

Hooly S Doodle Dump Overgrown Among Us Map Proof Of Concept

Hooly S Doodle Dump Overgrown Among Us Map Proof Of Concept

This Would Be A Cool Map Amongus

This Would Be A Cool Map Amongus

Concept Map Wikipedia

Concept Map Wikipedia

Among Us Map Concept Idea Cyrod Check Comments Amongus

Among Us Map Concept Idea Cyrod Check Comments Amongus

Cognitive Maps Mind Maps And Concept Maps Definitions

Cognitive Maps Mind Maps And Concept Maps Definitions

Artstation The Wolf Among Us Concept Art Gray Rogers

Artstation The Wolf Among Us Concept Art Gray Rogers

Among Us Maps Learn Your Way Around Each Level As A Crewmate Or Impostor Gamesradar

Among Us Maps Learn Your Way Around Each Level As A Crewmate Or Impostor Gamesradar

Among Us All Maps With Annotations

Among Us All Maps With Annotations

Among Us All Maps With Annotations

Among Us All Maps With Annotations

Among Us Polus Map Trailer Youtube

Among Us Polus Map Trailer Youtube

Concept Maps Learning Center

Concept Maps Learning Center

How To Make A Concept Map Lucidchart Blog

How To Make A Concept Map Lucidchart Blog

Among Us Maps Vent Locations Emergencies And Visual Tasks Pcgamesn

Among Us Maps Vent Locations Emergencies And Visual Tasks Pcgamesn

Solved The First Image Is An Example Of A Concept Map Us Chegg Com

Solved The First Image Is An Example Of A Concept Map Us Chegg Com

Among Us Maps Vent Locations Emergencies And Visual Tasks Pcgamesn

Among Us Maps Vent Locations Emergencies And Visual Tasks Pcgamesn

Concept Map For Among Us 2 More In Description Amongus

Concept Map For Among Us 2 More In Description Amongus

Among Us All Maps With Annotations

Among Us All Maps With Annotations

Pin By J P On Art 3d Low Poly Art Isometric Art Low Poly Games

Pin By J P On Art 3d Low Poly Art Isometric Art Low Poly Games

Artstation The Wolf Among Us Concept Art Gray Rogers

Artstation The Wolf Among Us Concept Art Gray Rogers

1

1

Epicnate113 User Profile Deviantart

Epicnate113 User Profile Deviantart

Among Us Al Mazri Map Concept Coming 9 17 20 Amongus

Among Us Al Mazri Map Concept Coming 9 17 20 Amongus

Https Gamewave Fr Static Images News Thumbs Bf9bb Carteamong Webp

Https Gamewave Fr Static Images News Thumbs Bf9bb Carteamong Webp

Among Us Wikipedia

Among Us Wikipedia

Among Us Map Concepts Artstation Unused Pvkii Ui Concepts Ryan Sanders

Among Us Map Concepts Artstation Unused Pvkii Ui Concepts Ryan Sanders

Https Encrypted Tbn0 Gstatic Com Images Q Tbn And9gcrkfhbggkmszseb46ys6ixsytoiafasm1q5 Ssbue Isd8on8wb Usqp Cau

Https Encrypted Tbn0 Gstatic Com Images Q Tbn And9gcrkfhbggkmszseb46ys6ixsytoiafasm1q5 Ssbue Isd8on8wb Usqp Cau

Mind Map Wikipedia

Mind Map Wikipedia

Concept Maps And Mind Maps Theory Definitions And Approaches Sage Research Methods

Concept Maps And Mind Maps Theory Definitions And Approaches Sage Research Methods

Among Us Best New Map Concepts I Cound Find Youtube

Among Us Best New Map Concepts I Cound Find Youtube

Me And My Friends Concept For A New Map Called Hombas With A Spinning Turntable In The Middle That Limits View And Makes It Harder To Get From Place To Place

Me And My Friends Concept For A New Map Called Hombas With A Spinning Turntable In The Middle That Limits View And Makes It Harder To Get From Place To Place

Geosciences Free Full Text Improved Concept Map Based Teaching To Promote A Holistic Earth System View Html

Geosciences Free Full Text Improved Concept Map Based Teaching To Promote A Holistic Earth System View Html

Why Polus Is The Best Map In Among Us If You Know How To Use It Film Daily

Why Polus Is The Best Map In Among Us If You Know How To Use It Film Daily

My Among Us Map Concept Delven Base New Tasks Sabotages And A New Security System Amongus

My Among Us Map Concept Delven Base New Tasks Sabotages And A New Security System Amongus

How To Play Among Us On Mac And Pc For Free With Bluestacks

How To Play Among Us On Mac And Pc For Free With Bluestacks

Education Sciences Free Full Text Fundamental Issues Of Concept Mapping Relevant To Discipline Based Education A Perspective Of Manufacturing Engineering Html

Education Sciences Free Full Text Fundamental Issues Of Concept Mapping Relevant To Discipline Based Education A Perspective Of Manufacturing Engineering Html

Among Us Best Tips And Tricks For Both Crewmates And Impostors Bluestacks

Among Us Best Tips And Tricks For Both Crewmates And Impostors Bluestacks

Concept Map Wikipedia

Concept Map Wikipedia

Concept Mapping Center For Teaching And Learning

Concept Mapping Center For Teaching And Learning

Concept Mapping Center For Teaching And Learning

Concept Mapping Center For Teaching And Learning

Among Us What To Know About The Online Survival Game That S All About Deceit The National

Among Us What To Know About The Online Survival Game That S All About Deceit The National

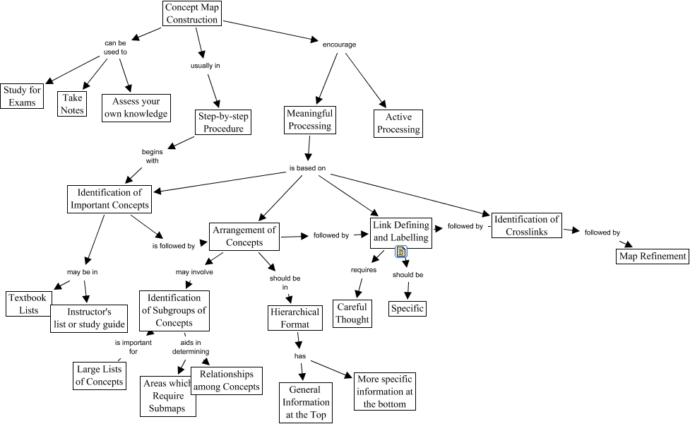
Concept Map Construction

Concept Map Construction

Concept Map Definition Examples Video Lesson Transcript Study Com

Concept Map Definition Examples Video Lesson Transcript Study Com

Comment Jouer A Among Us Sur Mac Et Pc Gratuitement Avec Bluestacks

Comment Jouer A Among Us Sur Mac Et Pc Gratuitement Avec Bluestacks

Cognitive Maps Mind Maps And Concept Maps Definitions

Cognitive Maps Mind Maps And Concept Maps Definitions

A Map Concept Called Moon Mines More Description In The Comments Amongus

A Map Concept Called Moon Mines More Description In The Comments Amongus

Among Us Other Maps

Among Us Other Maps

Artstation The Wolf Among Us Concept Art Gray Rogers

Artstation The Wolf Among Us Concept Art Gray Rogers

Concept Maps And Mind Maps Theory Definitions And Approaches Sage Research Methods

Concept Maps And Mind Maps Theory Definitions And Approaches Sage Research Methods

The Future Of Among Us Among Us By Innersloth

The Future Of Among Us Among Us By Innersloth

The Vatten A Fan Made Map Concept Based Around A Submarine Amongus

The Vatten A Fan Made Map Concept Based Around A Submarine Amongus

1

1

How To Make A Concept Map Lucidchart Blog

How To Make A Concept Map Lucidchart Blog

Concept Map Tutorial How To Create Concept Maps To Visualize Ideas

Concept Map Tutorial How To Create Concept Maps To Visualize Ideas

Concept Map Tutorial How To Create Concept Maps To Visualize Ideas

Concept Map Tutorial How To Create Concept Maps To Visualize Ideas

What Is A Concept Map Examples How Tos Edraw Max Online

What Is A Concept Map Examples How Tos Edraw Max Online

Among Us Polus Map Guide Map Vents Tips For Moving Around

Among Us Polus Map Guide Map Vents Tips For Moving Around

Example Of A Concept Map For Weathering Download Scientific Diagram

Example Of A Concept Map For Weathering Download Scientific Diagram

Free Mind Map Maker Editable Mind Map Examples Canva

Free Mind Map Maker Editable Mind Map Examples Canva

Magic Of Mind Mapping In Leadership By Hilary Jane Grosskopf Awake Leadership Solutions Medium

Magic Of Mind Mapping In Leadership By Hilary Jane Grosskopf Awake Leadership Solutions Medium

Artstation The Wolf Among Us Concept Art Gray Rogers

Artstation The Wolf Among Us Concept Art Gray Rogers

How To Make A Mind Map Mindmapping Com

How To Make A Mind Map Mindmapping Com

Maps In A Nutshell Amongus

Maps In A Nutshell Amongus

Among Us Maps Vent Locations Emergencies And Visual Tasks Pcgamesn

Among Us Maps Vent Locations Emergencies And Visual Tasks Pcgamesn

Scoring And Statistics Using Concept Maps In Quantitative Social Science Research Sage Research Methods

Scoring And Statistics Using Concept Maps In Quantitative Social Science Research Sage Research Methods

How To Make A Concept Map Lucidchart Blog

How To Make A Concept Map Lucidchart Blog

15 Creative Mind Map Examples For Students Focus

15 Creative Mind Map Examples For Students Focus

The Impostor Is Among Us Character Concept Smash Amino

The Impostor Is Among Us Character Concept Smash Amino

How To Create A Concept Map Youtube

How To Create A Concept Map Youtube

Concept Map Tutorial How To Create Concept Maps To Visualize Ideas

Concept Map Tutorial How To Create Concept Maps To Visualize Ideas

New Map Concept Kamper Amongus

New Map Concept Kamper Amongus

Concept Map Tutorial How To Create Concept Maps To Visualize Ideas

Concept Map Tutorial How To Create Concept Maps To Visualize Ideas

Free Mind Map Maker Editable Mind Map Examples Canva

Free Mind Map Maker Editable Mind Map Examples Canva

How To Play Among Us On Mac And Pc For Free With Bluestacks

How To Play Among Us On Mac And Pc For Free With Bluestacks

29 Free Top Mind Mapping Software In 2020 Reviews Features Pricing Comparison Pat Research B2b Reviews Buying Guides Best Practices

29 Free Top Mind Mapping Software In 2020 Reviews Features Pricing Comparison Pat Research B2b Reviews Buying Guides Best Practices

Concept Mapping Guide And Tutorial Lucidchart

Concept Mapping Guide And Tutorial Lucidchart

Get Inspired With These 13 Mind Map Examples Focus

Get Inspired With These 13 Mind Map Examples Focus

Among Us Map Concept By Artist 19845 On Deviantart

Among Us Map Concept By Artist 19845 On Deviantart

Concept Map Wikipedia

Concept Map Wikipedia

Among Us Concept Map Alien Zoo Original Doesn T Show Up For Some Reason So Here Is Another Amongus

Among Us Concept Map Alien Zoo Original Doesn T Show Up For Some Reason So Here Is Another Amongus

How To Make A Concept Map Lucidchart Blog

How To Make A Concept Map Lucidchart Blog

Scoring And Statistics Using Concept Maps In Quantitative Social Science Research Sage Research Methods

Scoring And Statistics Using Concept Maps In Quantitative Social Science Research Sage Research Methods

Concept Mapping Center For Teaching And Learning

Concept Mapping Center For Teaching And Learning

Creating A Concept Map

Creating A Concept Map

The Among Us Map In Minecraft Minecraft Map

The Among Us Map In Minecraft Minecraft Map

Get Inspired With These 13 Mind Map Examples Focus

Get Inspired With These 13 Mind Map Examples Focus

How To Make A Concept Map Youtube

How To Make A Concept Map Youtube

Among Us Map Skeld Polus And Mira Hq Tips Pc Gamer

Among Us Map Skeld Polus And Mira Hq Tips Pc Gamer

Among Us 2 Role Concept 1 The Spy Amongus

Among Us 2 Role Concept 1 The Spy Amongus

Xmind Mind Mapping Software

Xmind Mind Mapping Software

Among Us 2 Roles Amongus

Among Us 2 Roles Amongus

1

1

Among Us How To Play The New Trending Game In Android The All I Need

Among Us How To Play The New Trending Game In Android The All I Need

Custom Maps Headed To Among Us Esports Com

Custom Maps Headed To Among Us Esports Com

Scoring And Statistics Using Concept Maps In Quantitative Social Science Research Sage Research Methods

Scoring And Statistics Using Concept Maps In Quantitative Social Science Research Sage Research Methods

Artstation The Wolf Among Us Concept Art Gray Rogers

Artstation The Wolf Among Us Concept Art Gray Rogers

Concept Art For A New Map Called Clypus This Is First Version So A Little Messy Feel Free To Ask Questions Amongus

Concept Art For A New Map Called Clypus This Is First Version So A Little Messy Feel Free To Ask Questions Amongus

Among Us Wikipedia

Among Us Wikipedia

Xmind Mind Mapping Software

Xmind Mind Mapping Software

Among Us New Map Concept Idea Youtube

Among Us New Map Concept Idea Youtube

Learning And Memory Course Concept Maps Psychology Today

Learning And Memory Course Concept Maps Psychology Today

Pdf Concept Maps In Mathematics Teaching Learning And Knowledge Assessment

Pdf Concept Maps In Mathematics Teaching Learning And Knowledge Assessment

Scoring And Statistics Using Concept Maps In Quantitative Social Science Research Sage Research Methods

Scoring And Statistics Using Concept Maps In Quantitative Social Science Research Sage Research Methods

If Among Us Had A Map Editor Among Us Concept Youtube

If Among Us Had A Map Editor Among Us Concept Youtube

Incoming Search Terms:

  • 29 Free Top Mind Mapping Software In 2020 Reviews Features Pricing Comparison Pat Research B2b Reviews Buying Guides Best Practices Among Us Concept Map,
  • Artstation The Wolf Among Us Concept Art Gray Rogers Among Us Concept Map,
  • Among Us Maps Vent Locations Emergencies And Visual Tasks Pcgamesn Among Us Concept Map,
  • Among Us New Map Concept Idea Youtube Among Us Concept Map,
  • Among Us All Maps With Annotations Among Us Concept Map,
  • Among Us Polus Map Guide Map Vents Tips For Moving Around Among Us Concept Map,

More From Among Us Concept Map

If you re looking for download Report Button On Among Us you've come to the perfect place. We have 104 download source about report button on among us including mp3, wallpapers, photographs, wallpapers, and much more. In these web page, we also provide variety of cheat link out there. Such as png, jpg, animated gifs, pic art, logo, black and white, transparent, etc.